×
Close
Sign Up
Login
Home
SCI Abstract
Library D
Events & Partner
WeMed
MDLA Events Platform
Events
Media Partners
Educational Partner
User Tools
FAQ/USER GUIDE
Language
English
中文/ Chinese
French
Português
Español
Arabic
Russian
Contact Us
×
Close
mdla_1
mdla_2
mdla_3
mdla_4
mdla_5
mdla_6
Categories
Dentistry, Oral Surgery & Medicine
13544
Global Medical University
5141
Allergy
1792
Anatomy & Morphology
1584
Andrology
379
Anesthesia & Intensive Care
1300
Anesthesiology
5399
Audiology & Speech-Language Pathology
347
Behavioral Sciences
105
Biochemical Research Methods
7248
Biochemistry & Molecular Biology
30077
Biodiversity Conservation
330
Biology
8515
Biophysics
8297
Biotechnology & Applied Microbiology
8663
Cardiac & Cardiovascular Systems
31125
Cardiovascular & Respiratory Systems
1413
Cell & Tissue Engineering
704
Cell Biology
11182
Chemistry, Analytical
4301
Chemistry, Applied
10962
Chemistry, Medicinal
8755
Chemistry, Multidisciplinary
18521
Clinical Immunology & Infectious Disease
423
Clinical Medicine
8963
Clinical Neurology
16636
Clinical Psychology & Psychiatry
1294
Critical Care Medicine
3163
Dermatology
7485
Developmental Biology
6954
Ecology
633
Education, Scientific Disciplines
2050
Emergency Medicine
4120
Endocrinology, Metabolism & Nutrition
24626
Engineering, Biomedical
3729
Entomology
489
Environmental Medicine & Public Health
4669
Evolutionary Biology
276
Gastroenterology & Hepatology
12247
General & Internal Medicine
7013
Genetics & Heredity
15197
Geriatrics & Gerontology
5075
Gerontology
382
Health Care Sciences & Services
16168
Health Policy & Services
604
Hematology
5578
Immunology
24852
Infectious Diseases
14018
Integrative & Complementary Medicine
2943
Medical Ethics
1239
Medical Informatics
2232
Medical Laboratory Technology
419
Medicine, General & Internal
44379
Medicine, Legal
532
Medicine, Research & Experimental
17793
Microbiology
23388
Mycology
0
Nanoscience & Nanotechnology
5368
Neuroimaging
1366
Neurology
4562
Neurosciences
39862
Nursing
9787
Nutrition & Dietetics
7849
Obstetrics & Gynecology
8278
Oncology
52499
Ophthalmology
9752
Optics
4279
Orthopedics
11803
Orthopedics, Rehabilitation & Sports Medicine
1828
Otolaryngology
1584
Otorhinolaryngology
4894
Parasitology
1167
Pathology
5149
Pediatrics
21618
Peripheral Vascular Disease
4767
Pharmacology & Pharmacy
35501
Pharmacology/Toxicology
12212
Physiology
8922
Polymer Science
542
Primary Health Care
837
Psychiatry
19134
Psychology
5240
Psychology, Applied
111
Psychology, Biological
390
Psychology, Clinical
811
Psychology, Developmental
273
Psychology, Educational
164
Psychology, Experimental
171
Psychology, Mathematical
0
Psychology, Multidisciplinary
1694
Psychology, Psychoanalysis
30
Psychology, Social
131
Public Health & Health Care Science
2225
Public, Environmental & Occupational Health
27292
Quantum Science & Technology
0
Radiology, Nuclear Medicine & Imaging
12500
Radiology, Nuclear Medicine & Medical Imaging
8264
Rehabilitation
3076
Remote Sensing
0
Reproductive Biology
2872
Reproductive Medicine
1212
Research/Laboratory Medicine & Medical Technology
4029
Respiratory System
7421
Rheumatology
6031
Social Sciences, Biomedical
1178
Substance Abuse
2771
Surgery
33928
Toxicology
4445
Transplantation
938
Tropical Medicine
300
Urology & Nephrology
12873
Veterinary Sciences
35
Virology
2554
Zoology
0
Channels
INTERNATIONAL JOURNAL OF ORAL SCIENCE
166
Journal of Maxillofacial and Oral Surgery
511
Medrxiv - Dentistry And Oral Medicine Medrxiv
179
CLINICAL IMPLANT DENTISTRY AND RELATED RESEARCH
44
DENTAL MATERIALS
516
INTERNATIONAL ENDODONTIC JOURNAL
130
JOURNAL OF CLINICAL PERIODONTOLOGY
111
JOURNAL OF DENTAL RESEARCH
99
JOURNAL OF DENTAL SCIENCES
776
JOURNAL OF DENTISTRY
748
ORAL ONCOLOGY
0
PERIODONTOLOGY 2000
21
ARCHIVES OF ORAL BIOLOGY
523
AUSTRALIAN DENTAL JOURNAL
47
AUSTRALIAN ENDODONTIC JOURNAL
107
BMC ORAL HEALTH
1320
BRAZILIAN ORAL RESEARCH
0
BRITISH DENTAL JOURNAL
623
CARIES RESEARCH
95
DENTAL TRAUMATOLOGY
44
EUROPEAN JOURNAL OF DENTAL EDUCATION
117
EUROPEAN JOURNAL OF ORAL SCIENCES
42
HEAD & FACE MEDICINE
146
INTERNATIONAL DENTAL JOURNAL
20
INTERNATIONAL JOURNAL OF DENTAL HYGIENE
70
JOURNAL OF ADHESIVE DENTISTRY
95
JOURNAL OF APPLIED ORAL SCIENCE
0
JOURNAL OF DENTAL EDUCATION
274
JOURNAL OF ESTHETIC AND RESTORATIVE DENTISTRY
104
JOURNAL OF ORAL PATHOLOGY & MEDICINE
83
JOURNAL OF ORAL REHABILITATION
105
JOURNAL OF PERIODONTAL RESEARCH
75
JOURNAL OF PERIODONTOLOGY
230
JOURNAL OF PROSTHETIC DENTISTRY
1066
JOURNAL OF PROSTHODONTIC RESEARCH
0
JOURNAL OF PROSTHODONTICS-IMPLANT ESTHETIC AND RECONSTRUCTIVE DENTISTRY
121
JOURNAL OF PUBLIC HEALTH DENTISTRY
35
JOURNAL OF THE CANADIAN DENTAL ASSOCIATION
55
MOLECULAR ORAL MICROBIOLOGY
17
ORAL DISEASES
275
ORAL HEALTH & PREVENTIVE DENTISTRY
96
ORTHODONTICS & CRANIOFACIAL RESEARCH
105
INTERNATIONAL JOURNAL OF ORAL AND MAXILLOFACIAL SURGERY
29
JOURNAL OF CRANIO-MAXILLOFACIAL SURGERY
409
JOURNAL OF EVIDENCE-BASED DENTAL PRACTICE
275
JOURNAL OF ORAL AND MAXILLOFACIAL SURGERY
29
JOURNAL OF THE AMERICAN DENTAL ASSOCIATION
17
SAUDI DENTAL JOURNAL
460
ROMANIAN JOURNAL OF ORAL REHABILITATION
127
APOS TRENDS IN ORTHODONTICS
149
CLINICAL ADVANCES IN PERIODONTICS
46
CLINICAL AND EXPERIMENTAL DENTAL RESEARCH
106
CONTEMPORARY CLINICAL DENTISTRY
20
CRANIOMAXILLOFACIAL TRAUMA & RECONSTRUCTION
29
DENTAL HYPOTHESES
89
DENTISTRY JOURNAL
284
EUROPEAN ARCHIVES OF PAEDIATRIC DENTISTRY
277
INTERNATIONAL JOURNAL OF ESTHETIC DENTISTRY
85
INTERNATIONAL JOURNAL OF MEDICAL DENTISTRY
223
JDR CLINICAL & TRANSLATIONAL RESEARCH
26
JOURNAL OF DENTISTRY INDONESIA
133
JOURNAL OF INDIAN PROSTHODONTIC SOCIETY
13
JOURNAL OF INTERNATIONAL SOCIETY OF PREVENTIVE AND COMMUNITY DENTISTRY
120
JOURNAL OF MAXILLOFACIAL & ORAL SURGERY
44
JOURNAL OF ORTHODONTICS
41
JOURNAL OF OSSEOINTEGRATION
75
MAXILLOFACIAL PLASTIC AND RECONSTRUCTIVE SURGERY
127
ODOVTOS INTERNATIONAL JOURNAL OF DENTAL SCIENCES
74
OPEN DENTISTRY JOURNAL
20
ORAL AND MAXILLOFACIAL SURGERY-HEIDELBERG
311
INTERNATIONAL JOURNAL OF IMPLANT DENTISTRY
164
ODONTOLOGY
273
ORAL RADIOLOGY
258
INTERNATIONAL JOURNAL OF STOMATOLOGY & OCCLUSION MEDICINE
20
SCI Abstract
search
ALL
RECOMMENDED
+
Oral submucous fibrosis: pathogenesis and therapeutic approaches
Oral submucous fibrosis (OSF), characterized by excessive deposition of extracellular matrix (ECM) that causes oral mucosa...
International Journal Of Oral Science
comment
0
thumb_up
0
Expert consensus on orthodontic treatment of protrusive facial deformities
Protrusive facial deformities, characterized by the forward displacement of the teeth and/or jaws beyond the normal range,...
International Journal Of Oral Science
comment
0
thumb_up
0
Emerging roles of extracellular vesicles in oral and maxillofacial areas
The oral and maxillofacial region is a highly complex area composed of multiple tissue types and bears various critical fu...
International Journal Of Oral Science
comment
0
thumb_up
0
Circadian disruption by simulated shift work aggravates periodontitis via orchestrating BMAL1 and GSDMD-mediated pyroptosis
Approximately 20% to 30% of the global workforce is engaged in shift work. As a significant cause of circadian disruption,...
International Journal Of Oral Science
comment
0
thumb_up
0
Porphyromonas gingivalis potentiates stem-like properties of oral squamous cell carcinoma by modulating SCD1-dependent lipid synthesis via NOD1/KLF5 axis
Cancer stem cells (CSCs) are widely acknowledged as primary mediators to the initiation and progression of tumors. The ass...
International Journal Of Oral Science
comment
0
thumb_up
0
Expert consensus on the prevention and treatment of enamel demineralization in orthodontic treatment
Enamel demineralization, the formation of white spot lesions, is a common issue in clinical orthodontic treatment. The app...
International Journal Of Oral Science
comment
0
thumb_up
0
Expert consensus on intentional tooth replantation
Intentional tooth replantation (ITR) is an advanced treatment modality and the procedure of last resort for preserving tee...
International Journal Of Oral Science
comment
0
thumb_up
0
Evolution of temporomandibular joint reconstruction: from autologous tissue transplantation to alloplastic joint replacement
The reconstruction of the temporomandibular joint presents a multifaceted clinical challenge in the realm of head and neck...
International Journal Of Oral Science
comment
0
thumb_up
0
Gingipain from Porphyromonas gingivalis causes insulin resistance by degrading insulin receptors through direct proteolytic effects
Periodontitis is a critical risk factor for the occurrence and development of diabetes. Porphyromonas gingivalis may parti...
International Journal Of Oral Science
comment
0
thumb_up
0
Caspase-11 mediated inflammasome activation in macrophages by systemic infection of A. actinomycetemcomitans exacerbates arthritis
Clinical studies have shown that Aggregatibacter actinomycetemcomitans (A. actinomycetemcomitans) is associated with aggre...
International Journal Of Oral Science
comment
0
thumb_up
0
Expert consensus on the diagnosis and therapy of endo-periodontal lesions
Endo-periodontal lesions (EPLs) involve both the periodontium and pulp tissue and have complicated etiologies and pathogen...
International Journal Of Oral Science
comment
0
thumb_up
0
The circadian clock in enamel development
Circadian rhythms are self-sustaining oscillations within biological systems that play key roles in a diverse multitude of...
International Journal Of Oral Science
comment
0
thumb_up
0
Experts consensus on management of tooth luxation and avulsion
Traumatic dental injuries (TDIs) of teeth occur frequently in children and adolescents. TDIs that impact the periodontal t...
International Journal Of Oral Science
comment
0
thumb_up
0
CREB3L1 deficiency impairs odontoblastic differentiation and molar dentin deposition partially through the TMEM30B
Odontoblasts are primarily responsible for synthesizing and secreting extracellular matrix proteins, which are crucial for...
International Journal Of Oral Science
comment
0
thumb_up
0
Periodontitis impacts on thrombotic diseases: from clinical aspect to future therapeutic approaches
Periodontitis is a chronic inflammatory disease initiated by biofilm microorganisms and mediated by host immune imbalance....
International Journal Of Oral Science
comment
0
thumb_up
0
An unexpected role of neurite outgrowth inhibitor A as regulator of tooth enamel formation
Neurite outgrowth inhibitor A (Nogo-A) is a major player in neural development and regeneration and the target of clinical...
International Journal Of Oral Science
comment
0
thumb_up
0
Expert consensus on endodontic therapy for patients with systemic conditions
The overall health condition of patients significantly affects the diagnosis, treatment, and prognosis of endodontic disea...
International Journal Of Oral Science
comment
0
thumb_up
0
Integrative single-cell and bulk transcriptomes analyses reveals heterogeneity of serine-glycine-one-carbon metabolism with distinct prognoses and therapeutic vulnerabilities in HNSCC
Metabolic heterogeneity plays a central role in sustaining uncontrolled cancer cell proliferation and shaping the tumor mi...
International Journal Of Oral Science
comment
0
thumb_up
0
Nociceptive adenosine A2A receptor on trigeminal nerves orchestrates CGRP release to regulate the progression of oral squamous cell carcinoma
Oral squamous cell carcinoma (OSCC) associated pain commonly predicts adverse events among patients. This clinical feature...
International Journal Of Oral Science
comment
0
thumb_up
0
Exosomal miR-17-5p derived from epithelial cells is involved in aberrant epithelium-fibroblast crosstalk and induces the development of oral submucosal fibrosis
Oral submucous fibrosis (OSF) is a chronic and inflammatory mucosal disease caused by betel quid chewing, which belongs to...
International Journal Of Oral Science
comment
0
thumb_up
0
Stabilization of EREG via STT3B-mediated N-glycosylation is critical for PDL1 upregulation and immune evasion in head and neck squamous cell carcinoma
Dysregulated Epiregulin (EREG) can activate epidermal growth factor receptor (EGFR) and promote tumor progression in head ...
International Journal Of Oral Science
comment
0
thumb_up
0
Author Correction: FUT8-mediated aberrant N-glycosylation of SEMA7A promotes head and neck squamous cell carcinoma progression
Open Access This article is licensed under a Creative Commons Attribution 4.0 International License, whi...
International Journal Of Oral Science
comment
0
thumb_up
0
Synthetic high-density lipoprotein (sHDL): a bioinspired nanotherapeutics for managing periapical bone inflammation
Apical periodontitis (AP) is a dental-driven condition caused by pathogens and their toxins infecting the inner portion of...
International Journal Of Oral Science
comment
0
thumb_up
0
Evaluation of a newly developed oral and maxillofacial surgical robotic platform (KD-SR-01) in head and neck surgery: a preclinical trial in porcine models
Traditional open head and neck surgery often leaves permanent scars, significantly affecting appearance. The emergence of ...
International Journal Of Oral Science
comment
0
thumb_up
0
The neutrophil–osteogenic cell axis promotes bone destruction in periodontitis
The immune-stromal cell interactions play a key role in health and diseases. In periodontitis, the most prevalent infectio...
International Journal Of Oral Science
comment
0
thumb_up
0
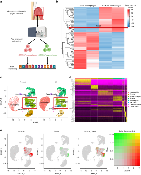
Tim4 deficiency reduces CD301b+ macrophage and aggravates periodontitis bone loss
Periodontitis is a common chronic inflammatory disease that causes the periodontal bone destruction and may ultimately res...
International Journal Of Oral Science
comment
0
thumb_up
0
The osteoclastic activity in apical distal region of molar mesial roots affects orthodontic tooth movement and root resorption in rats
The utilization of optimal orthodontic force is crucial to prevent undesirable side effects and ensure efficient tooth mov...
International Journal Of Oral Science
comment
0
thumb_up
0
Single-cell transcriptomics reveals cell atlas and identifies cycling tumor cells responsible for recurrence in ameloblastoma
Ameloblastoma is a benign tumor characterized by locally invasive phenotypes, leading to facial bone destruction and a hig...
International Journal Of Oral Science
comment
0
thumb_up
0
Expert consensus on difficulty assessment of endodontic therapy
Endodontic diseases are a kind of chronic infectious oral disease. Common endodontic treatment concepts are based on the r...
International Journal Of Oral Science
comment
0
thumb_up
0
Expert consensus on irrigation and intracanal medication in root canal therapy
Chemical cleaning and disinfection are crucial steps for eliminating infection in root canal treatment. However, irrigant ...
International Journal Of Oral Science
comment
0
thumb_up
0
Load More
Modal title
×
Modal title
×
Share
Login
Global News and Health Forum
Join Now!
Member Login
Remember me
Forgot password?
Or using
Linkedin